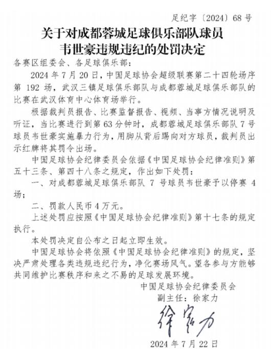
在一场中超联赛的较量中,成都蓉城足球俱乐部的7号球员在比赛中出现了严重的违规行为,现场与视频回放的证据都指向他对对手球员实施暴力攻击。比赛进入下半场后不久,这名球员从背后对对方球员进行脚部攻击,造成对方球员明显的身体对抗动作和可能的伤情风险。裁判在确认违规事实后直接出示红牌,将该球员罚出场,比赛随即进入短暂的调整阶段。此类行为不仅扰乱了赛场秩序,也对赛事形象和观赛体验产生了负面影响,引发业内外对球员职业素养和比赛风气的广泛关注。
在纪律程序层面,相关机构对事件进行了全面审查,综合裁判报告、比赛监督记录、影像资料以及当事人及相关方的说明,依据纪律准则对违规行为进行评估。考虑到违规行为的性质、对比赛秩序的干扰、对对手与赛事环境的潜在影响,以及涉事球员以往的纪律记录,纪律委员会最终作出对该球员的正式处罚决定。该决定强调对暴力违纪行为的零容忍立场,体现出维护赛场安全、推动职业联赛健康发展的治理理念。处罚的核心包括对涉事球员实施的禁赛期以及相应的经济处罚,旨在以实际行动传达规则底线与责任意识。
此次处罚不仅仅是对个体行为的惩戒,更涉及到球队管理、联赛形象与球迷信任等多方面的影响。禁赛期的设定考虑了事件的严重程度、对球队竞技状态的潜在影响,以及对比赛公平性的维护;罚款则旨在体现经济约束与规范教育的并举。监管机构明确表示,处罚将严格执行,并将以透明的方式向公众公开,让各方能够明确理解违规行为的后果与治理的路径。通过这样的治理行动,力求让赛场重回秩序、运动员在场内外都能以理性、克制的姿态参与比赛,从而提升职业联赛的整体水平与社会认同感。
专家与球迷普遍认为,这一事件再次凸显了职业联赛在纪律教育、裁判执法、以及运动员行为规范方面的持续改进需求。相关各方需要以此为契机,加强对球员的职业道德教育、提升球队文化建设水平、完善赛后处理机制,以及推动规则执行的系统化、长期化。只有建立起更健全的制度框架与执行体系,才能在未来有效降低类似事件的再次发生概率,确保赛事的专业性、观赏性与安全性并重,为广大球迷提供一个更加文明、健康的观赛环境。
长期来看,足协与联赛机构将继续完善纪律规则体系,优化处罚与教育结合的工作模式,加强对违规行为的预防、纠正与监督,并推动相关培训、青训体系与职业球队文化建设的协同发展。公众对职业体育的信任,部分来自于治理行动的持续性与透明度。通过坚持公正、严明的执法与持续改进,目标是在每一场比赛中都呈现出高水平的竞技性与良好风气,让足球运动在中国的长期健康发展中发挥更积极的作用。
